Zety Review: Templates & Resume Builder
Zety's resume builder claims to simplify resume writing with user-friendly features, professional resume templates, and content suggestions. But does it deliver? This review explores its key features, pricing, and user experience to determine if it's the right choice.
Zety Features
Note: BOLD LLC operates this website and several of the resume builders reviewed here. While we strive to provide objective information, our ownership may influence the reviews and rankings.
Zety’s resume builder is a solid resume-writing tool. It guides you through the process of making a resume in clear, easy steps. It offers 100s of options for resume templates, plus it even suggests pre-written content you can paste onto each section of your resume.
To help you decide if Zety is the resume maker for you, let’s do a deep dive into its key features:
Easy-to-follow instructions
Zety’s resume builder stands out for its ease of use and intuitive design. Unlike other builders that can overwhelm users with complex tools, Zety streamlines the process by guiding you step by step.
It starts with a few basic questions and then walks you through each resume section, making it simple to fill in your details. Once you've finished, you can preview your resume and refine the design for a polished final result.
The entire process is quick and easy, helping you create a standout resume in no time.

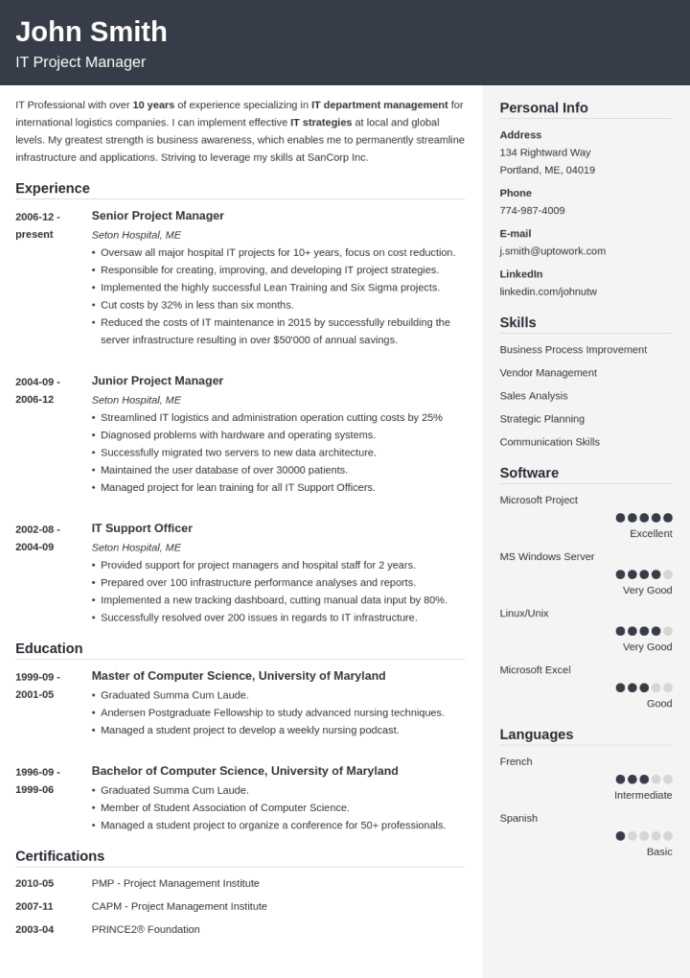
Cool, modern resume templates
Zety’s resume templates are some of the most up-to-date resume designs we’ve seen online. The builder comes with a handy filter that lets you choose whether to include a photo and whether you want a one-column or two-column layout, ideal for job seekers wanting to write a CV for an overseas job.

Pre-written content suggestions for all your sections
One of the standout features of Zety’s resume builder is its auto-populated resume sections. Not only will the Zety builder help you organize your resume’s layout and design, but it will also offer pre-written phrases you can add to each resume section. However, remember to always customize your resume with relevant keywords and skills related to the job requirements.

Integrated cover letter builder
When you subscribe to the Zety resume builder, you automatically get access to its cover letter generator. Nowadays, more employers require or provide the option to submit a cover letter with a resume.
We know writing a cover letter takes time, so this 2-in-1 tool helps you create a polished application package that attracts employers.

Update an existing resume
Another great feature of Zety’s builder is that you can upload an existing resume file and optimize it with fresh new templates and personalized content tips. Zety’s cover letter builder also gives you the option to create a custom cover letter by drawing from the information in the uploaded resume. These features dramatically speed up the process of applying for a job, allowing you to focus on interviews and further job research.

An online builder takes away much of the pressure of writing a resume, especially when starting from scratch. If you want a seamless resume-writing experience, try LiveCareer's Resume Builder, which offers over a dozen unique templates and personalized content for all your sections.
Zety Pricing
Zety offers two flexible pricing options designed to suit your needs.
Plan 1: 14-Day Access – $1.95
Their most popular choice is the 14-Day Access plan, which gives you full access to Zety’s features for two weeks. This plan gives you unlimited edits, downloads, and emails in various formats (PDF, Word, TXT). You can create and customize as many resumes and matching cover letters as you need. After 14 days, the plan auto-renews at $25.95 every four weeks, but you can cancel anytime.
Plan 2: Annual Access – $5.95/month
For long-term access to Zety’s resume builder, there's an Annual Access plan at just $5.95 per month. This plan ensures you get ongoing support for your career journey and consistent access to all tools and features for a budget-friendly rate.
Both plans have a money-back guarantee, giving you peace of mind while building your perfect resume.
Zety also has a free option to utilize the builder and download your resume as a TXT file without any template or formatting.
Is Zety worth it?
We consider Zety’s pricing to be competitive, especially when, in addition to the resume builder, you get access to a cover letter generator tool and some of the best resume templates in the market. The annual access plan is the best deal; no discussion. At the same price as a small coffee from your local café, the cost of the Zety builder is a smart investment into your career.
Zety's Resume Builder Review
Seamless usability in a resume builder matters because it makes it easy to navigate and utilize its tools, helping you get things done without hassle. When something’s designed well, like Zety’s resume builder, it feels effortless and lets you focus on what really matters: a professional job application.
User interface
Zety’s user interface (UI) conforms to many of the key principles of good UI, such as excellent usability, great responsiveness, design consistency, and clarity.
Zety provides you with all the necessary tools to customize every element of your resume easily. Its features' responsiveness is precise and doesn’t lag in any way. In addition, the UI boasts a minimalist and contemporary design that’s visually appealing and easy to navigate.
User experience
Furthermore, the user experience of Zety’s Resume Builder is enjoyable and efficient. Drawing from a superb user interface, the simplicity of the resume builder steps, and the seamless journey from a blank page to a fully realized resume make for a pleasant experience of having accomplished a huge task with incomparable ease.
Zety's Resume Templates Review
Zety’s resume templates combine modern design with practical functionality, making it easy to create a standout resume and pass applicant tracking systems (ATS). Let’s take a look at some of the most popular Zety templates.
Cubic
The Zety Cubic template is a great, simple option with minimal design features. Its two-column layout succinctly organizes content.
Cascade
This visually striking Zety resume template also has a two-column layout with a bold-colored background that’s sure to catch recruiters’ attention. It features skill-level bars that provide employers with more context to your abilities.
Diamond
This resume template from Zety features distinct diamond-shaped icons that identify each key resume section. The striking yet professional design is an excellent option for any job or industry, but definitely favors job seekers on the creative side.
Influx
Zety has created a splendid one-column ATS resume template that’s super easy for recruiters and computers to scan. With a colored banner to put your name and contact information front and center, this template is attention-grabbing but true to Zety’s minimal aesthetic.
These four templates give you a preview of Zety’s resume designs; however, they have many more to explore and download on their resume templates library and resume builder. Feel free to check those out!
Pro Tip
Zety Customer Reviews
Zety is one of the most popular resume and cover letter services online, so there are thousands of user reviews on various platforms like Trustpilot and Sitejabber. Let’s go over each rating and our opinions on user feedback.
Positive feedback
Similar to our evaluation, one of the most common pieces of positive feedback from users is Zety’s user-friendly interface and experience. Many appreciate how quickly and easily creating or updating a resume is.
Negative feedback
Some of the negative or constructive feedback users have is that they’d like to see more resume template designs. Some comments also express users' frustration with the pricing; however, we’ve noticed Zety has improved its transparency regarding charges throughout the entire subscription process so users can make informed decisions about their purchases.
Overall, we consider Zety users to be satisfied with their service. They emphasize the builder’s usability and drastic improvements to their updated resumes.
In Truspilot, Zety has a 3.9 review score from 8,400+ reviews, which is categorized as “Great.”


In Sitejabber, a review website described as “the Yelp for online business,” Zety scores a 2.4 out of 5 stars from 175 reviews. We would categorize this as “Fair,” with room for improvement.
Although these are substantially different reviews, we place more confidence in the Trustpilot score because of the higher number of reviews, allowing for a more balanced overall score. However, we recognize that the Zety Resume Builder could improve by offering a wider range of professional resume templates and more flexible pricing options.
Zety Support
As with any service, the accessibility and efficiency of customer support are among the top-ranking factors in our Zety review. You can reach Zety by phone (800-985-7561 for U.S. users) or email for help with the resume builder or your account. Their contact page lists international support numbers, and they also offer a website contact form with email responses typically within two business days.
Phone support includes an automated menu that requires you to input the phone number linked to your account to connect with a representative. If your number isn’t registered, reaching support via phone may be challenging.
What We Like About Zty
- User-friendly experience and interface: What sets Zety apart is its builder’s usability and intuitive navigation tools, giving users a pleasant experience for what can be a time-consuming task.
- Well-designed and minimalist templates: Zety offers a solid selection of free resume templates that feel modern and fit current design standards. Their resumes don’t feel outdated or stuffy and are always professional and appropriate for most industries.
- Pre-written content for your resume: In addition to its design features, Zety’s Resume Builder also recommends to users what to put on their resume sections, further facilitating the resume-making process.
What We Don't Like About Zety
- Limited template designs: Many users have expressed a desire for more resume template options. Zety has been gradually expanding its selection with more unique and diverse designs.
- Formatting snags: One drawback we noticed with Zety’s builder is that it’s difficult to see the number of pages in your resume until you download it, which can be slightly frustrating. Our recommendation for this small issue is that if you know you have a long work history section, opt for the small formatting and adjust fonts and spacing.
Final Verdict
Zety’s resume builder is a strong contender in the world of online resume makers. It offers an intuitive interface, sleek ATS resume templates, and helpful content suggestions. One of its standout features is its usability. Creating a resume or cover letter with its tools feels effortless, even for first-time users.
While pricing transparency has improved, some users still wish for a wider variety of template designs. Overall, Zety is a great option for job seekers seeking a quick and polished resume-building experience. However, if you’re looking for a completely free tool with more template variety, you may want to explore other options.
Frequently Asked Questions
Is Zety legit?
Yes, Zety is a legitimate online business that you can trust and use with confidence. If you’re unsure about making a commitment to their services, you can always try their builder beforehand to determine if it meets your needs.
Is Zety safe?
Yes, Zety is a safe website. As with any online purchase, take the necessary precautions—read the terms & conditions carefully, test customer support beforehand—to verify for any red flags. However, our review found the payment gateway to be fully secure.
Is Zety free?
Zety’s resume builder is a paid service; however, if you want a free resume without paying, they offer a free version of their builder that lets you download a resume as a TXT file with no formatting or design in place. In addition, you can find free resume templates to download on their website.








